羞羞漫画在线观看,羞羞动漫在线观看,羞羞色色视频,午夜羞羞在线观看

    

    西门子S120/G120变频器故障代码和维修对策

    时间:2020-04-28    作者:羞羞漫画在线观看变频    点击:
    西门子sinamics S120是西门子推出的一款特殊型通用变频器,S是英文单词special的缩写。S120变频器的逆变单元和整流单元是分开的,并可以分开进行选型配置。S120可以带矢量轴,伺服轴,且整流部分有不可回馈、可回馈、有源前端等多种选择。

    sinamics G120是一般型普通变频器,G是英文单词general的缩写。G120变频器为一体式变频器,将整流、逆变单元合在一起了,不必分开选型。G120的功能相对S120来说比较有限,只可以带矢量轴,实现矢量控制,而且整流部分为不可回馈式。



    在使用过程中,西门子S120、G120出现故障,可以通过以下内容查询故障原因并采取维修对策。


    一、F01000,F01001,F01015,F01018,A01028,F01033,F01034,F01040,F01044,A01101,F01105,F01122,F01205,F01250,F01512,A01590故障代码



    二、F01600,F01625,F01650,F01659,F01662,A01666,A01698,A01699,A01900故障代码



    三、A01910,F01910,A01920,F03505,A03520,A05000,A05001,A05002,A05004,A05006,F06310,,F07011,A07012,A07015,F07016,F07086 F07088



    四、F07320,A07321,F07330,A07400,A07409,F07426,A07444,F07445,F07801,A07805



    五、F07807,A07850,F07860,F07900,F07901,F07902,A07903,A07910,A07920,A07921,A07922,F07923,F07924,A07927,A07980,A07981,A07991,F08501



    六、
    F08502,F08510,A08511,A08526,A08565,F13100,F13101,F30001



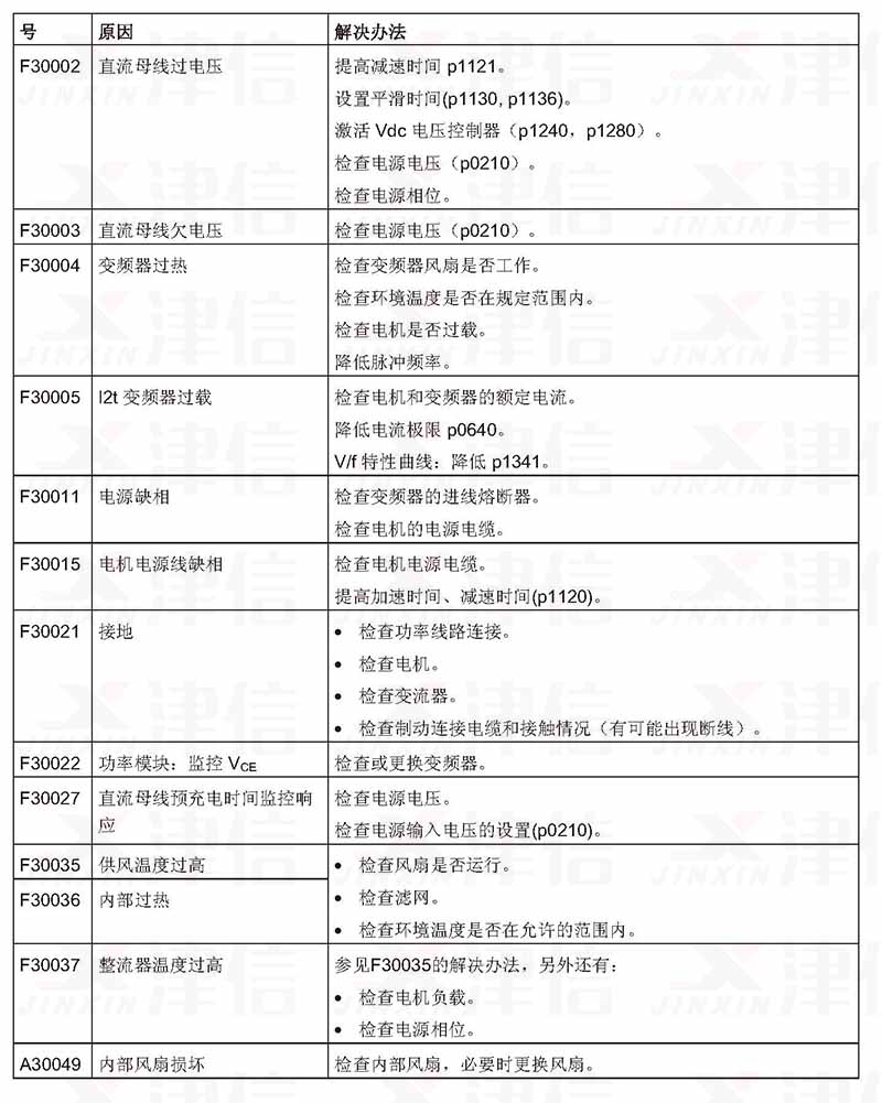
    七、F30002,F30003,F30004,F30005,F30011,F30015,F30021,F30022,F30027,F30035,F30036,F30037,A30049



    八、
    F30052,F30053,F30059,F30074,A30502,F30662,F30664,F30850,A30920,A50001,A50010,A50020




    羞羞漫画在线观看西门子变频器维修服务中心专业从事西门子变频器、PLC、触摸屏、数控系统、直流调速、伺服电机的维修维护服务。包括:G120,S120,MM440,MM480,6SE70等常见机型。


    羞羞漫画在线观看变频器维修服务中心20年来累计维修维护设备数量超过20万台,客户满意度达到98%以上。专业的技术人员、规范的服务流程、透明的价格体系、可靠的质量保证,是您“值得信赖的变频器维修专家”。

    返回列表
     网站地图