
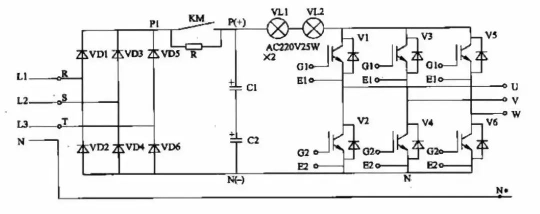
变频器驱动板就是主要集成了驱动IGBT电路的信号放大板,而驱动电路的作用,就是把CPU主板的6个PWM信号,经过光耦隔离以及放大后,来控制IGBT模块完成逆变功能,它包含了隔离电路,放大电路和驱动的电源电路。而且上三桥的驱动是独立的电源,而下三桥的驱动是以一个公用的电源,驱动电路有问题,一般是某路导通性能变差,或者烧了光耦,阻容之类的器件,或者是驱动电源电压不正常,这样会造成IGBT的通断有问题,从而引起三相电压输出不平衡,只要炸了IGBT模块,或者是三相不平衡,或者过流之类的问题,都要检查和维修驱动板。

驱动电路最常见的表征是三相电压电流不平衡和输出缺相,如果一个变频器的快熔烧掉了,或者IGBT坏了,不要直接上新的配件,这时候需要检查驱动电路,看看有没有打火或者变色的外表。只要UVW三相输出不平衡,或者低频时候有抖动,启动还有过流过载报警之类,一定要认真检查驱动板了。在确定驱动板正常情况下,需要上IGBT模块时候,需要把P脚从母线上断开,中间串联几个大灯泡做限流电阻通电保护了。

驱动电路有问题,一般都会看到明显的损坏痕迹的,比如电容电容三极管甚至电路板,会有爆裂,断线和变色等异常,在没有完整电路图前提下,一般使用简单的测量比较来检查,如果有一块正常的板子来对比是最理想的,如果没有也要在不同回路里边单独做比较。可以简单清理脏的灰尘和污渍,如果发现明显的烧断元件,直接更换,有断线的地方,可以直接修补焊接回来。光耦可以拆下来,离线进行测量判断好坏,有条件的,还可以在不装IGBT的情况下,用示波器来测量各路驱动信号的输出波形,对比脉冲的幅值和相位这些。而且市场上光耦不好买质量好的,很多时候需要更换多次来筛选判断。

怀疑驱动电路不正常,可以先把IGBT和驱动电路断开,利用万用表电阻表简单测量6路驱动电路的阻值是否一致,有些变频器的电阻值可能不一定一样哦,像日系的富士三菱就有差异,所以只能做参考。然后通电测量电压,一般正常的直流电压大概是10伏,驱动后大概2-3伏,如果都比较均衡,才可以重新装上IGBT模块。

这是台达一款变频器的U相的上桥臂的驱动电路,GU和EU分别是脉冲信号输出,它们分别接到IGBT模块的GE两端,修理时候,驱动板子和主电源已经脱开了,通过在虚线框外加测量电路来出来,上电后,通过启动和停止,在mn两点里边串联了250毫安的电流档,然后利用上一个3W15欧姆的电路来构成回路,分别测量各个驱动回去的驱动电流,正常是150毫安左右,如果有某路才50毫安,装机有一定会报警OC过电流了,这就是驱动能力不足引起的。后来检查发现,是电解电容DC41容量下降造成的,更换后就解决问题了。



上边是西门子6SE70变频器烧了一个IGBT坏掉了,所以需要简单检查驱动电路板是否正常,简单测量电压和电阻后,不敢直接送电试机,也不太方便在直流母线上串联灯泡限流,最后通过X9端加一个24伏电压,然后直流母线也供应24伏直流电压,设置P372=1,然后测量输出电压,基本上是平衡的,接着带一个小功率80瓦的三相380伏小电机,工作在1.5赫兹,也是正常,最后才恢复正常供电,空转正常,接着上负载,也是平衡的。